- 信息类别: 办理结果
- 公开方式: 主动公开
- 生成日期:2025-08-26
- 公开时限: 常年公开
- 公开范围: 面向全社会
- 信息索取号:000014349/2025-04377
权威发布!2025年九江市中心城区初中学校招生范围和录取政策出炉!
关联导读:
根据《义务教育法》和教育部、省教育厅关于义务教育免试就近入学的政策要求,为贯彻落实省教育厅《关于开展全省义务教育阳光招生专项行动(2025)的通知》(赣教基字〔2025〕8号)和九江市中招委《九江市2025年中小学招生工作实施意见》(九中招委字〔2025〕1号)精神,结合我市中心城区(仅指浔阳区、经开区、八里湖新区,下同)小学毕业生生源人数和分布状况、初中学校分布及办学规模等因素,市教育考试中心依据各初中学校招生计划,进行科学统筹谋划,并充分征求相关区级教育行政部门意见,2025年市中心城区初中学校招生范围保持相对稳定(见附件)。经研究,现就2025年市中心城区初中学校招生范围和录取有关事项通知如下:
1.依据省教育厅《关于开展全省义务教育阳光招生专项行动(2025)的通知》和全省2025年基础教育工作要求,落实“教育入学一件事”,以数字化赋能招生入学工作,加快推动使用招生入学服务平台。2025年,九江市健全完善义务教育招生入学服务平台——“九江市入学一件事”,充分利用信息化手段,通过赣服通“高效办成一件事”专区“九江市入学一件事”进行公办初中学校招生信息采集及学位安排,加快实现报名、材料审核、录取“线上一网通办”。
2.市中心城区的本地户籍小学毕业生统一由市教育考试中心建立电子档案并按确定的招生范围进行录取。
3.根据教育部及省教育厅义务教育阳光招生专项行动(2025)要求,片区内登记报名人数超过学校招生计划或学校实际办学承载能力的,按照已公示明确的规则录取,未录取的学生需在相邻片区就近协调安排入学。7月18日和8月4日,九江市教育局已先后通过“九江教育发布”发布了两期“2025年九江市直初中学校学位预警提示”,引导家长形成合理就学预期。
4.非市中心城区小学毕业生,如随父母任一方户籍在中心城区的可由市教育考试中心统筹安排入学。凡个人户籍“空挂”或“搭户”在浔阳区、经开区、八里湖新区的小学毕业生,原则上按家庭实际居住地相对就近统筹安排入学。
5.市中心城区的非本地户籍小学毕业生,原则上回户籍所在地入学,确有特殊原因难以回户籍所在地入学的学生,市教育考试中心将根据市中心城区初中学校的办学容量,统筹安排到相关学校就读。
6.各社区内新建楼盘且已交付入住的小区,其适龄入学对象,依据学校办学容量,按照相对就近原则进行统筹安排入学。
7.庐山下迁居民子女小学升初中的入学安排按照《九江市人民政府市长办公会议纪要(6)》(2012年11月1日)精神和《九江市教育局关于安排庐山管理局下迁居民子女入学的实施意见》(市教发〔2012〕127号)、《九江市2025年中小学招生工作实施意见》规定执行。
8.全面落实“两为主、两纳入、以居住证为主要依据”的随迁子女入学政策。凡来市中心城区的随迁子女就读初中起始年级,市教育考试中心依据随迁子女居住证统筹安排入学。
9.民办初中学校招生工作必须严格按照《民办教育促进法》等相关规定,严格落实“公民同招”全覆盖,纳入审批地统一管理,在审批区域内招生,严格按计划招生。
10.各初中学校实行起始年级“阳光分班”。各校要严格依据“九江市入学一件事”招生入学服务平台审核通过的新生录取名单并组织好新生报名,按照规定的班额实行随机均衡编班,确保每个班级学生总数基本一致,男女生比例大体相当,师资配备合理均衡。严禁开展分班测试,严禁设立或变相设立重点班、实验班、科创班、快慢班、教工子女班以及其他形式的特殊班级。分班结束后,学生不得随意调整。
11.各初中学校要严格落实免试入学要求。严禁通过文化课考试、面试、考察等各类测试或变相测试选拔学生,不得收取学生个人简历和视频音频等个人展示材料,不得以学科竞赛、考试证书、荣誉证书、培训证明等作为录取依据。严禁以“校园开放日”等名义进行违规招生宣传或考察学生、家长。
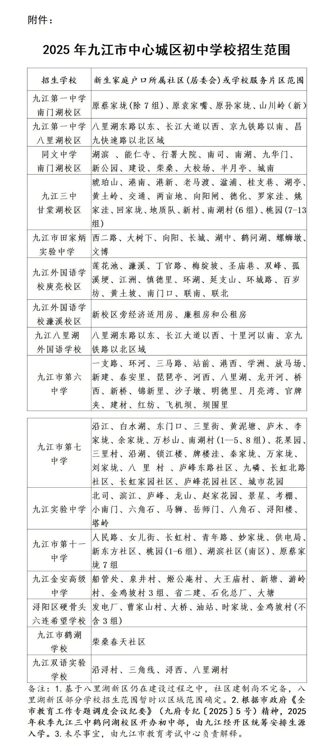
附件:2025年九江市中心城区初中学校招生范围
九江市中等学校招生委员会
2025年8月26日

扫一扫在手机打开当前页
搜索


