- 信息类别: 办理结果与总体情况
- 公开方式: 主动公开
- 生成日期:2024-11-15
- 公开时限: 常年公开
- 公开范围: 面向全社会
- 信息索取号:000014349/2024-06119
规划新增停车场77处!九江中心城区停车位要扩容
关联导读:


《九江市中心城区停车设施专项规划(2021-2035)》公示内容
一、规划范围、年限、规划对象
1、规划范围:《九江市国土空间总体规划(2021-2035)》确定的中心城区范围,城镇开发边界规模 248.65 平方公里。
2、规划年限:近期至2025年,远期至2035年。
3、规划对象:社会性客车及货车的停放设施,不包括公交车、出租车等营运车辆、摩托车的停放设施。
二、规划目标
1、近期目标:有效整理现有停车资源,加快城市公共停车场建设,鼓励配建停车场向社会开放,弥补历史停车欠账,停车供需矛盾在总体上有所缓解。
2、远期目标:建立以配建停车为主,公共停车为辅,路内停车为补充的停车供应体系。实现停车需求有效管理与引导,形成政府主导、市场调节、社会共治、社区参与的城市停车管理体系。
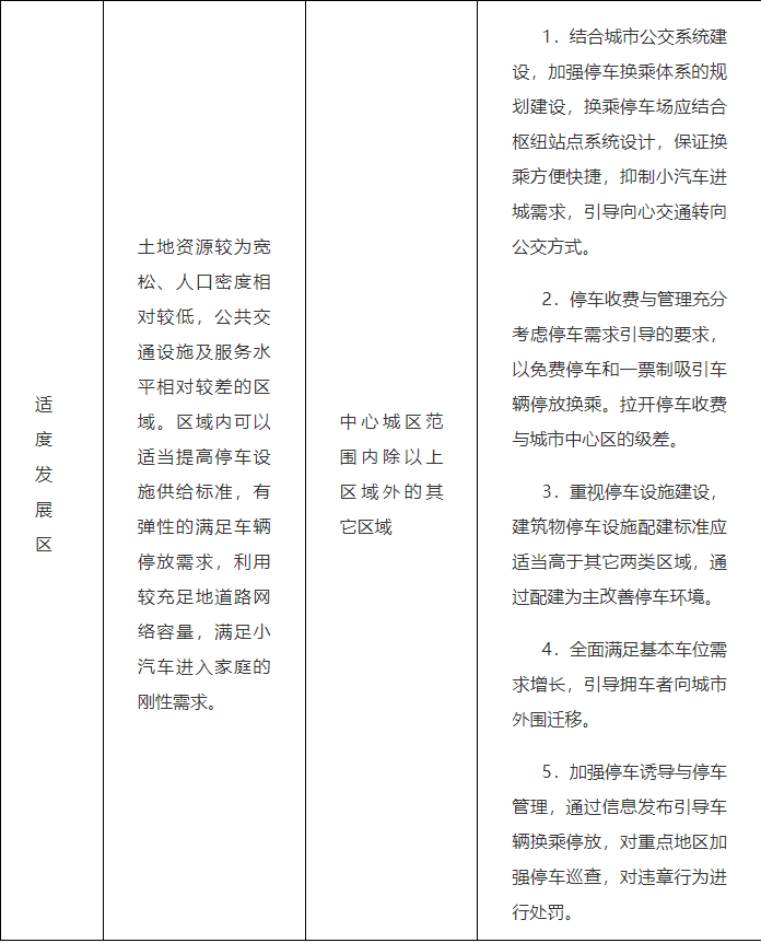
三、停车分区规划及分区发展策略
九江市中心城区的停车分为三个区:严格限制区、一般限制区和适度发展区,各区差异化制定停车发展策略。



五、停车需求预测
中心城区机动车停车位供给总量应控制在机动车保有量的1. 1~ 1. 3倍之间,至2025年泊位总量约43万个;2035年泊位总量约60万个。远期配建停车50.95万个,公共停车泊位6.65万个,路内停车泊位2.4万个。
六、公共停车设施规划
至2035年规划公共停车场总计328个,占地面积198.26ha,设置停车泊位6.80万个。与控规衔接一致的公共停车场用地195个,其中现状已建停车场16个,规划停车场179个;保留现状在地块内已建的停车场39个;规划结合公园、绿地、学校、交通设施等设置的兼容性停车场94个。
浔阳核心区鼓励新建或者改扩建建筑增设15%的停车泊位作为公共停车场,规划最大可增设9262个公共停车位作为共享停车泊位。
七、充电设施规划
1、新建住宅配建停车位应100%建设充电基础设施或预留建设安装条件,其中不少于20%的停车位应与住宅项目同步建设完成充电设施。大型公共建筑物配建停车场、社会公共停车场建设充电基础设施与预留建设安装条件的车位比例不低于20%;
2、已建住宅小区应结合业主需求和场地条件建设充电桩。结合改造提升,原则上应设置总停车泊位5%的公用停车泊位,公用停车泊位按不低于10%的比例配建直流充电桩,且充电桩数量不少于2个。
八、货运停车场布局
规划货运停车场14处,可设置泊位数1814个。结合石化产业园,设置一处危化品停车场地。
九、路内停车规划
1、路内停车设置条件及方法:
(1)、不应设置停车泊位的路段和区域
Ø 城市快速路、交通性主干道;
Ø 原则上高峰时段道路负荷度大于0.75的次干道和支路;
Ø 兼顾城市防灾功能的道路;
Ø 规划设有公交专用道的道路;
Ø 双向通行宽度<8m的道路,单向通行宽度<6m的道路;
Ø 路外公共停车场出入口200m以内,不宜设置路内停车泊位;
Ø 在医院、消防队、公交站、消防栓、人行横道、停车标志、让路标志、信号灯等区域周边30m范围内禁止划定路内停车位。
(2)、可设置停车泊位的路段和区域
城市主干道设置机非隔离带,且非机动车道宽度≥5m时;
道路饱和度小于0.75的次干道和支路,且道路宽度需满足规范要求;
高峰时段道路饱和大于0.75的次干道和支路,停车供需矛盾突出的居民区周边道路可设置限定时段停车位;
允许设置的区域包括广场周围、高架桥下、匝道下、单行道等等。
2、设置路内停车条件
(1)、路内停车泊位与交叉口的距离以不妨碍行车视距、交通渠化为设置原则,建议与相交的城市主、次干道缘石延长线的距离不小于50m,与相交的支路缘石延长线的距离不小于20m。
(2)、路内停车泊位与有行车需求的巷弄出口之间,应留有不小于5m的安全距离。路内停车泊位的设置应给重要建筑物、停车库等的出入口留出足够的空间;人行横道、停车标志、让路标志、公交车站、信号灯等前后一定距离内不应设置路内停车泊位,具体参照交通部的道路交通管理条例的有关规定。
(3)、路内停车泊位设计与施划时应根据实际情况确定某条路上的停车泊位的大小和数量,且路内停车不得降低道路服务水平。
(4)、在一些符合条件的路段,可以根据道路的交通特征,以及当地的停车管理政策设置全天或分时段允许停放车辆的路内停车泊位。
十、近期行动计划
梳理中心城区停车矛盾突出区域。将公共设施集中区、老旧居住(小)区等作为重点保障区,结合项目需求和建设条件,提出近期建设项目。至2025年规划建设159处停车场,其中现状保留停车场82处,规划新增停车场77处。
十一、图纸
1、停车分区规划图

2、规划公共停车场分布图

3、规划禁止设置路内停车路段图

4、近期公共停车场图

扫一扫在手机打开当前页
搜索


